Édu’modèles a été conçu par Philippe Cosentino, professeur de SVT et IAN dans l’académie de Nice. Il est composé de deux modules :
- le module algorithmique (multi-agents), décliné en deux niveaux : novice et expert ;
- le module analytique (variables et relations).
Au lancement d’un modèle, les valeurs des variables varient en temps réel, et sont reportées sur un graphique. Elles peuvent être perturbées ou interrompues pour faire varier le modèle et en observer les conséquences.
Dans chaque module, il est possible d’enregistrer (et de charger) un modèle dans un fichier local. L’interface propose aussi des modèles déjà construits, ou à compléter.
Le module algorithmique
Édu’Modèles permet de faire la modélisation algorithmique, c’est-à-dire que les
modèles sont basés sur des algorithmes simples utilisant des agents (entités) qui
interagissent grâce à des règles (comportements).
- Chaque agent est défini par sa mobilité (avec une probabilité de déplacement exprimée en pourcents) et sa demi-vie (durée au bout de laquelle la moitié de la population de cet agent a disparu par mort naturelle).
- Une règle de comportement s’écrit comme une réaction chimique : les « agents réactifs » réagissant entre eux à gauche et les « agents produits » issus de la réaction à droite, réaction ayant lieu avec une probabilité exprimée en pourcents.
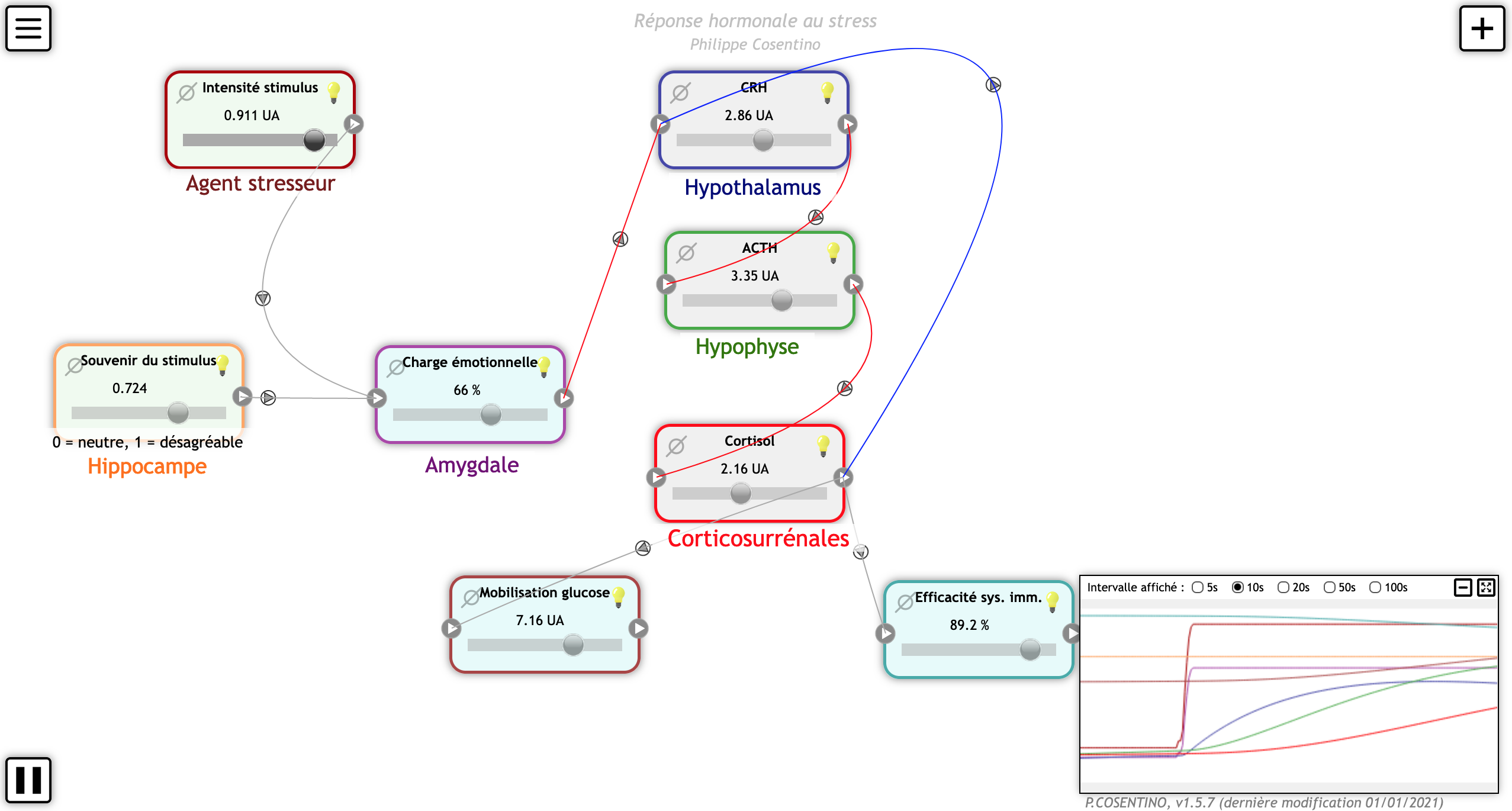
Le module analytique
Il permet de modéliser des phénomènes tels que la régulation de la glycémie, la fonte des glaces, le fonctionnement des hormones sexuelles etc.
Pour créer un modèle, l’élève commence par rajouter des “variables”, qui peuvent être une grandeur physique (température, pression…), une substance (hormone…) ou tout autre paramètre susceptible de varier. En double cliquant sur les variables créées, on peut les modifier, spécifier leur nom, leurs valeurs min et max, indiquer si leur valeur croît ou décroît spontanément (température d’un corps qui se refroidit par exemple, ou hormone éliminée, etc.).
Reste alors à créer une relation entre ces variables. Pour cela, l’élève tire une ligne entre le nœud situé à droite de la première variable (la sortie) et le nœud situé à gauche de la deuxième (l’entrée).
Capture d'écran
1 Usage
Édu’modèles
Modéliser l’effet de la fragmentation de l’habitat sur le crapaud commun


